Номер 262 - ГДЗ Математика 5 класс. Мерзляк, Полонский. Учебник. Страница 67

Вернуться к содержанию учебника

Страница 67

259 260 261 262 263 264 265

Вопрос

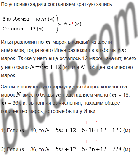
Илья разложил по марок в каждый из шести альбомов, и еще 12 марок у него осталось. Составьте формулу для вычисления количества марок, которые есть у Ильи, и вычислите это количество, если: 1) = 18; 2) = 36.

Подсказка

Вспомните:

  1. Что называют формулой.
  2. Сложение натуральных чисел.
  3. Какие числа называют натуральными.
  4. Умножение чисел.
  5. Порядок выполнения действий.

Ответ


Вернуться к содержанию учебника