Номер 1193 - ГДЗ Математика 6 класс. Мерзляк, Полонский. Учебник. Страница 247

Вернуться к содержанию учебника

Страница 247

1190 1191 1192 1193 1194 1195 1196

Вопрос

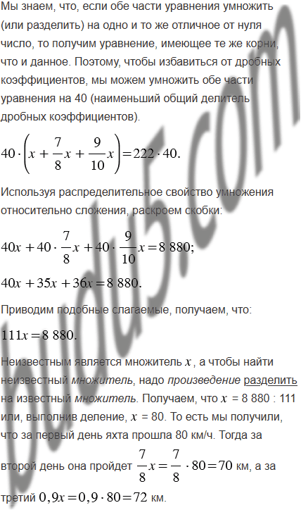
За три дня яхта капитана Врунгеля преодолела 222 км, причём за второй день она преодолела расстояния, пройденного за первый день, а за третий - 90% того, что прошла за первый. Сколько километров проходила яхта каждый день?

Подсказка

Ответ


Вернуться к содержанию учебника