Номер 344 - ГДЗ Алгебра 7 класс. Мерзляк, Полонский. Учебник. Страница 66

Вернуться к содержанию учебника

Страница 66

341 342 343 344 345 346 347

Вопрос

Докажите, что:

1) сумма чисел кратна 111;

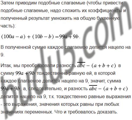
2) разность числа и суммы его цифр делится нацело на 9.

Подсказка

Вспомните:

  1. Разряды натуральных чисел.
  2. Что называют многочленом.
  3. Что называют одночленом.
  4. Запись многозначных чисел в виде многочлена.
  5. Правила раскрытия скобок, подобные слагаемые.
  6. Делители и кратные, их свойства.
  7. Противоположные числа.
  8. Чему равна сумма противоположных чисел.
  9. Какие выражения называют тождественно равными.

Ответ


Вернуться к содержанию учебника