Вернуться к содержанию учебника
Страница 162
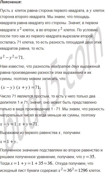
Из квадратного листа бумаги в клетку, содержащего целое количество клеток, вырезали по линиям квадрат, содержащий целое количество клеток, так, что осталась 71 клетка. Сколько клеток содержал исходный лист бумаги?
Вспомните:
Вернуться к содержанию учебника