Номер 11. Задание "Проверь себя" №5 - ГДЗ Алгебра 7 класс. Мерзляк, Полонский. Учебник. Страница 129

Вернуться к содержанию учебника

Задание "Проверь себя" №5. Страница 129

8 9 10 11 12 1 2

Вопрос

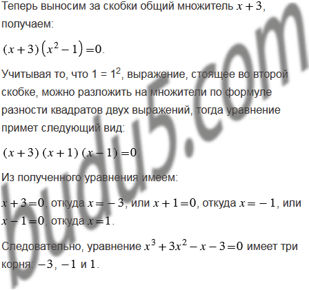
Решите уравнение .

А) 1; 1

Б) 1; 3

В) 1; 3

Г) 3; 1; 1

Подсказка

Ответ

8 9 10 11 12 1 2


Вернуться к содержанию учебника