Номер 1026 - ГДЗ Алгебра 7 класс. Мерзляк, Полонский. Учебник. Страница 202

Вернуться к содержанию учебника

Страница 202

1023 1024 1025 1026 1027 1028 1029

Вопрос

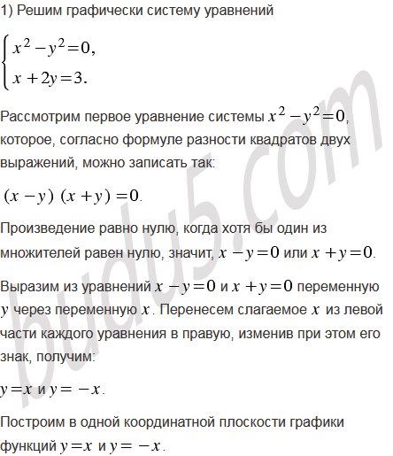
Решите графически систему уравнений:

Подсказка

Вспомните:

  1. Графический метод решения системы двух линейных уравнений с двумя переменными.
  2. Линейное уравнение с двумя переменными и его график.
  3. Как определить координаты точки на координатной плоскости.
  4. Свойства уравнений.
  5. Модуль числа.
  6. Линейная функция и ее график.
  7. Сложение рациональных чисел.
  8. Вычитание рациональных чисел.
  9. Умножение рациональных чисел.
  10. Формула разности квадратов.
  11. Формула квадрата разности.

Ответ


Вернуться к содержанию учебника